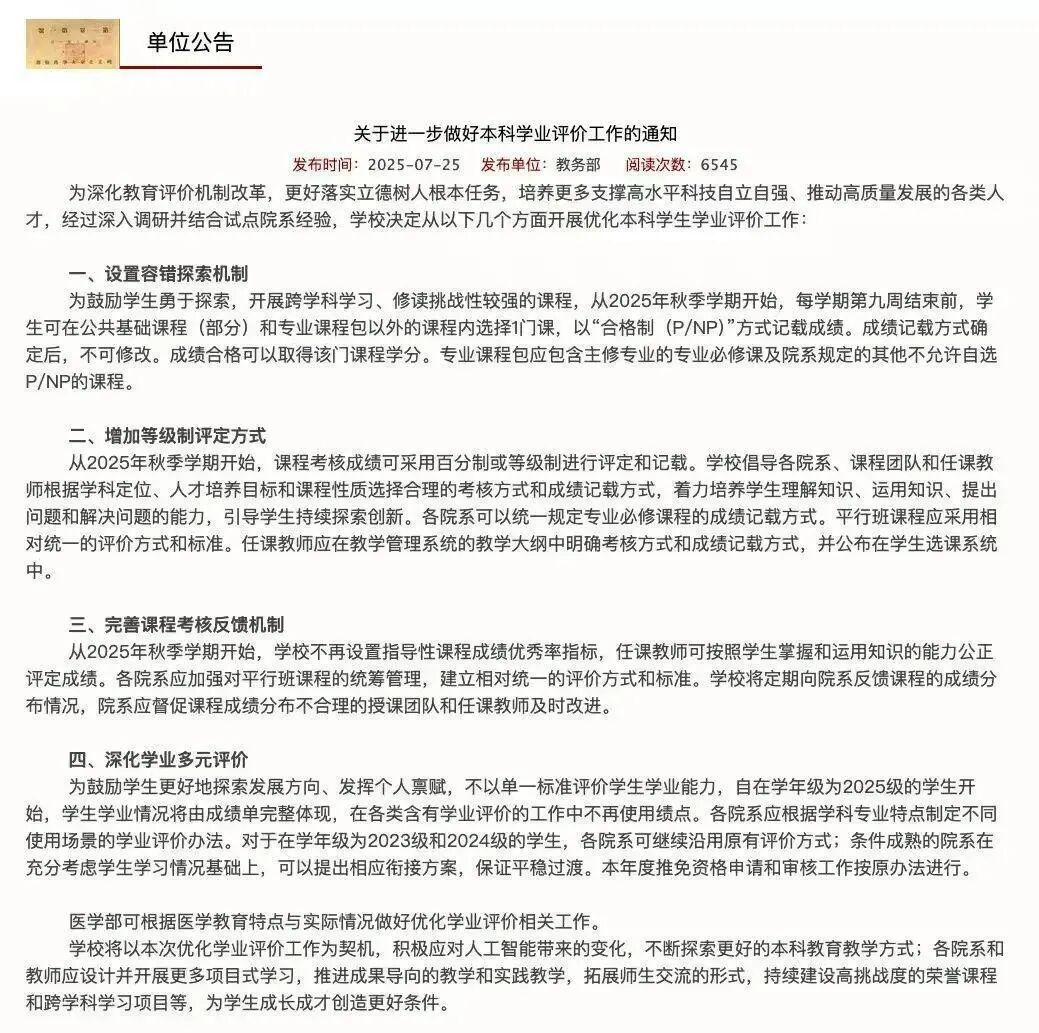
教育领域正掀起一场静悄悄的变革浪潮。7月25日,北京大学教务部发布重磅通知,宣布自2025级学生开始,在各类学业评价工作中全面取消绩点(GPA)排名,代之以成绩单和等级制评定方式。
与此同时,多所高校相继宣布延长研究生学制。
这两项看似独立的改革,共同说明高等教育从“规模扩张”向 “质量深耕” 的战略转型。
对于备考清华北大的学子而言,这些变化将直接影响未来的学习规划与发展路径。
北大“去绩点化”
打破分数内卷
根据北大发布的《进一步做好本科学业评价工作的通知》,此次改革包含四大核心举措:
取消绩点使用:自2025级起,学业评价不再使用绩点,成绩单将成为学业表现的完整依据
推行等级制:倡导各院系根据学科特点选择百分制或等级制评定,更侧重考察知识理解与运用能力
设置容错机制:允许学生选择1门非核心课程采用“合格制(P/NP)”方式记载成绩,鼓励跨学科探索
取消优秀率限制:不再设置课程成绩优秀率指标,教师可依学生真实能力评定成绩
这一改革酝酿已久。2022年,北大生命科学学院率先试点;该学院老师坦言,“一门课程如果能考到85分以上,我们认为从知识掌握上已经足够好了,没有必要再花很大的精力达到95分以上。
”试点学生反馈,取消绩点后,卷绩点的时间少了,更多精力投向科研或兴趣领域,不再“被捆绑在成绩的战车上”。
专硕学制延长
破解“赶场式学习”
几乎与北大改革同步,研究生教育领域也迎来重大调整:

华中师范大学:2026级起,社会工作专硕学制2年→3年
中央民族大学:应用统计专硕学制2年→3年
天津外国语大学:翻译硕士学制2年→3年
南昌大学:翻译硕士学制2年→3年
吉林师范大学:国际中文教育、金融专业学制延长至3年
学制改革的背后,直指专业硕士培养的深层矛盾。两年制专硕通常需在1年内完成课程,0.5年实践,仅剩半年撰写论文。
这种 “赶场式学习” 导致学生难以深入掌握实践技能。
“部分高校专硕与学硕在课程设置、培养内容上本质区别不大,导致专硕沦为‘速成版学硕’。”
尤其在金融、社会工作等领域,压缩时间必然削弱职业竞争力。用人单位也反映部分两年制硕士存在专业基础薄弱、项目经验不足等问题。
教育转型:从效率优先到质量深耕,两项改革看似独立,实则共同映射高等教育发展逻辑的转变:
北大取消绩点:打破“唯分数论”枷锁改革前,学生常为1-2分的差距陷入内卷泥潭;改革后,达到优良等级的学生可以更从容地探索发展方向。
这一变化呼应了清华2015年实施的12档等级制改革。
(清华官网截图)
专硕学制延长:应对“高学历低能力”质疑学制延长绝非简单的时间叠加,而是培养模式的系统性升级!
考研新态势
备考策略如何调整
面对教育评价体系的改变,未来备考清华北大的学子应该如何应对:
关注学业评价新规:北大2025级新生将首尝“无绩点”评价,保研政策可能更注重核心课程成绩与科研潜力!
审视专业选择:计划报考专硕的考生需密切关注目标院校学制变化,关于备考清北有任何信息问题,都可随时咨询盛世清北。
强化综合能力:无论本科评价改革还是专硕学制延长,都指向对教育对综合专业能力的要求,所以,考研同学不要再去纠结清北复试有无院校歧视问题,有备考清北打算,就趁早认真踏实备考,复试考核的更是专业综合能力
把握弹性空间:北大的 “容错探索机制” 为跨学科学习提供可能,对于准备考研跨专业的同学未尝不是一件好事。
教育的本质不是分数的角逐,而是思维的启迪;不是时间的堆砌,而是能力的沉淀。
对于志在清华北大的学子而言,比备考技巧更重要的是培养持久的学术好奇心、扎实的实践能力和开阔的跨学科视野——这些才是应对教育变革的真正竞争力。












电话咨询
微信咨询
在线咨询